摘要
本文面向农业场景,构建了基于最新 YOLO 实现(YOLOv5–YOLOv12 共 8 种)的农作物害虫实时检测平台,后端采用 Flask + Flask-SocketIO,前端以 HTML/CSS/JS 实现低延迟推理与交互。系统支持图片/视频/浏览器摄像头三类输入源,提供即时双画面对比(原图/检测图并排审阅)、进度控制(播放/暂停/继续/停止、拖拽定位)、Conf/IoU 调节与类别筛选;检测结果可CSV 导出、带框结果一键下载(图片与视频均可)、并写入 SQLite 便于检索与审计。平台内置登录/注册(可跳过)与会话管理,支持模型选择/权重上传与热切换,同步刷新类别映射与推理参数;训练评测侧集中呈现 mAP、F1、PR 曲线、混淆矩阵与训练曲线,并提供不同 YOLO 版本在延迟/参数量/FLOPs维度的对比。系统附带可复现实验脚本与数据处理流水线,数据与代码可下载,并提供Web 网页界面实时演示入口,便于科研与生产部署一体化落地。文末提供完整工程与数据集下载链接。
讲解视频地址:基于深度学习的农作物害虫检测系统(Web系统+完整项目分享+数据集+多YOLO模型)
YOLOv12-v11/v10/v9/v8/v7/v6/v5系统(八个模型,含说明论文)合集下载:https://mbd.pub/o/bread/YZWck55ubA==
说明论文下载:https://mbd.pub/o/bread/YZWck5txaQ==
YOLOv12下载:https://mbd.pub/o/bread/YZWbmplxaA==
YOLOv11下载:https://mbd.pub/o/bread/YZWbm5lxag==
YOLOv10下载:https://mbd.pub/o/bread/YZWbm5htZg==
YOLOv9下载:https://mbd.pub/o/bread/YZWbmp9taQ==
安装与教程文档:https://deeppython.feishu.cn/wiki/YQcPwlt5qinbh6kRJvhcLhk2n8e
@
- 摘要
- 1. 网页功能与效果
- 2. 绪论
- 2.1 研究背景与意义
- 2.2 国内外研究现状
- 2.3 要解决的问题及其方案
- 2.4 博文贡献与组织结构
- 3. 数据集处理
- 4. 模型原理与设计
- 5. 实验结果与分析
- 6. 系统设计与实现
- 6.1 系统设计思路
- 6.2 登录与账户管理
- 代码下载链接
- 7. 结论与未来工作
- 参考文献(GB/T 7714)
➷点击跳转至文末所有涉及的完整代码文件下载页☇
1. 网页功能与效果
(1)登录注册:提供登录、注册与一次性跳过三入口,登录成功后会话仅在当前浏览器生效并可跨页保持;口令哈希与基础风控启用,支持找回与注销,以低门槛保障最小必要安全。进入系统后可直达概览页,再按需进入图片/视频/摄像头检测与模型选择。

(2)功能概况:平台支持图片、视频与浏览器摄像头输入,原图与检测图左右等宽双画面对比,内置 Conf/IoU 调节与类别筛选;检测结果支持 CSV 导出与带框图片/视频一键下载,并自动写入 SQLite 便于检索与审计。底部“检测记录”在多页面共享,便于溯源与复查。

(3)视频检测:提供同步双帧预览与进度/暂停/继续/停止控制,可逐帧核查关键片段;播放器支持进度拖拽与时间轴缩放,缓冲区可一键导出 MP4。检测过程中可动态调整阈值与类别过滤,CSV 与可视化结果同步更新。

(4)更换模型:上传权重即可切换当前模型,类别映射与阈值面板自动刷新,避免手动对齐;支持 YOLOv5–YOLOv12 的快速切换并保留上次推理参数。页面标题、品牌与主题色可编辑并本地保存;路径规范跨平台兼容,数据库自动迁移保证升级不丢数据。

(5)概览界面:集中展示最近任务、类别分布、推理耗时与帧率等关键指标,并支持一键跳转到对应数据源回放。搜索框与快速筛选可按时间、文件名与类别高亮定位可疑记录,错误与空结果以提示条标记,提升复核与导出效率。

2. 绪论
2.1 研究背景与意义
农业害虫的早期识别与连续监测是精准植保与农药减量化的关键,但田间场景普遍存在“微小目标、强拟态、遮挡、长尾分布”等特征,使传统识别方案在实时性与泛化上难以满足在线监控需求 [1]。细粒度多类别数据集(如 IP102)为深度检测模型的训练与评测提供了基础,同时暴露了尺度变化、光照波动与类间相似度高等难题 [2]。为满足边缘与网页端的低时延落地,需要在训练后统一导出并进行量化与图融合优化,以保障跨端一致性与高吞吐推理链路 [3]。在 GPU 侧,TensorRT 的低精度推理与算子融合可显著降低端到端延迟并提升吞吐,适用于田间连续采集的在线推理需求 [4]。Web 交互层可借助 Flask-SocketIO 的双向低时延通信,将推理、可视化与溯源闭环前移到浏览器端,提升可解释性与工作效率 [5]。

2.2 国内外研究现状
面向“微小密集 + 复杂背景”的在线检测,单阶段检测器沿 YOLO 家族持续演进:YOLOv7 通过可训练的 bag-of-freebies 与重参数化,在保持实用帧率的同时报告较高的 COCO AP,推动速度—精度边界前移 [6]。YOLOv8 完善了解耦检测头、数据增强与导出生态,成为学术与工业的通用基线与上手首选 [7]。YOLOv9 引入可编程梯度信息(PGI)与 GELAN 结构,强化轻量模型的信息通路与可训练性并在 COCO 上验证精度收益 [8]。YOLOv10 以一致性双指派实现 NMS-free 的端到端训练与推理,在相近精度下显著降低后处理开销并报告较 RT-DETR-R18 的延迟优势 [9]。Ultralytics 的 YOLO11 面向生产强调训练、推理与导出的全流程一致性,而 YOLO12 在注意力中心化结构下追求更高检测上限并提示显存与 CPU 吞吐的工程取舍 [10],[11]。
与 YOLO 并行的端到端 Transformer 检测器以 DETR 为代表,通过集合预测与匈牙利匹配消除手工 NMS,但早期训练收敛相对缓慢 [12]。RT-DETR 在结构与查询设计上进行优化,形成“实时端到端”路径,并在吞吐与精度上缩小与 YOLO 家族的差距,为工程部署提供新的折中点 [13]。工业化分支方面,PP-YOLOE 采用 Anchor-free 范式与 TAL 标注分配,在不同规模模型上给出良好的速度—精度折中与部署友好性 [14];YOLOX 以无锚、解耦头与 SimOTA 为核心,在多后端生态下实现稳定性能并便于工程落地 [15]。
Anchor-free 的 FCOS 与 CenterNet 分别以逐像素回归与“物体即点”的思想减少锚框与后处理依赖,在小目标与拥挤场景中具备潜力 [16],[17]。在训练目标与优化策略方面,RetinaNet 的 Focal Loss 有效缓解单阶段检测中的前景—背景极不平衡,而 GIoU、CIoU 与 E/FEIoU 从重叠、中心距离与长宽一致性等几何因素建模以提升定位精度与收敛稳定性 [18]–[21]。
在农业虫情应用层,面向“微小目标 + 复杂光照/拟态”的场景化改进模型给出可复现实证:例如 YOLOv8-Extend 在 Jetson Orin NX(TensorRT)上实现边缘实时并提升 mAP 指标,验证了田间部署的适应性;基于 YOLOv5 的 C3M-YOLO 在 IP102 上带来 mAP 与 F1 的全面增益,体现轻量模块与注意力机制对长尾分布的价值 [22],[23]。
表 1 代表性方法在本文任务场景的适配性对照(指标均引自原论文/官方文档的典型配置)
| 方法 | 范式/家族 | 数据集(示例) | 关键改进 | 优势与局限 | 关键指标(原文/文档) | 适用场景/难点 | 来源 |
|---|---|---|---|---|---|---|---|
| YOLOv7 | 单阶段/YOLO | COCO | 可训练 BoF、重参数化 | 实时高 AP;训练技巧多 | COCO AP≈56.8%,E6≈56 FPS(V100) | 通用实时检测、复杂背景 | [6] |
| YOLOv8-n | 单阶段/YOLO | COCO | 解耦头、导出生态 | 生态完善;尺寸可拓展 | 公开报告给出多端高 FPS | 边缘/网页部署 | [7] |
| YOLOv10-S | 单阶段/YOLO | COCO | 一致性双指派、NMS-free | 端到端低延迟;策略成套 | 与 RT-DETR-R18 相近 AP 且更快 | 时延敏感场景 | [9] |
| RT-DETR-R18 | 端到端/Transformer | COCO | 实时结构优化、集合预测 | 省 NMS;早期收敛代价 | 官方定位“实时端到端” | 端到端一致性 | [13] |
| PP-YOLOE-L | 单阶段/Anchor-free | COCO | TAL、CSPRepRes、ET-Head | 部署友好;折中佳 | 51.4 mAP;78.1 FPS(V100) | 工业落地、批量推理 | [14] |
| YOLOX-S | 单阶段/Anchor-free | COCO | 无锚、解耦头、SimOTA | 生态成熟;稳健 | 原文各尺度均优于同代基线 | 多后端、易部署 | [15] |
| FCOS | 单阶段/Anchor-free | COCO | 每像素回归、中心度 | 去锚框;尺度敏感 | AP≈44.7(R-X101) | 小目标/去锚框 | [16] |
| CenterNet | 单阶段/Anchor-free | COCO | 物体为点、热力图 | 结构简洁;拥挤友好 | AP≈37.4;≈52 FPS | 拥挤/遮挡 | [17] |
| YOLOv8-Extend(农) | 单阶段/YOLO | 自建害虫集 | GSConv、BiFPN、CBAM、Wise-IoU | 田间适应性强 | Orin NX≈57.6 FPS;mAP↑ | 微小/复杂光照/拟态 | [22] |
| C3M-YOLO(农) | 单阶段/YOLO | IP102 | C3M 模块 + 注意力 | 长尾细粒度更优 | mAP、F1 均提升 | 多类别害虫、长尾 | [23] |
2.3 要解决的问题及其方案
(1)准确性与实时性:微小密集、遮挡与强拟态背景下易误检漏检且需低时延在线推理;方案:采用 YOLOv10 的 NMS-free 端到端训练并配合 E/FEIoU 与多尺度增强,导出后在 TensorRT 上开启低精度与算子融合以压缩端到端延迟 [9],[21],[4]。
(2)环境适应与泛化:跨地区、季节与作物导致分布漂移与长尾;方案:在 IP102 等跨域数据上进行持续评估与迁移学习,引入难例挖掘与类别重加权,构建数据—模型闭环以稳态提升泛化能力 [2]。
(3)Web 交互与可追溯:需要双画面对比、阈值/类别在线调节与批量导出并贯通数据库;方案:以 Flask-SocketIO 建立低时延双向通信与会话控制,参数与推理流同步,结果入库并支持 CSV 与带框图片/视频一键导出 [5]。
(4)多端部署与工程一致性:训练—导出—边缘/网页端的一致性与吞吐;方案:统一 ONNX 导出并在 ONNX Runtime 上进行 8bit 量化与图融合,同时保留多后端导出以兼容不同硬件与运行时 [3]。
2.4 博文贡献与组织结构
本文系统梳理 YOLOv7→YOLOv12 与 RT-DETR 的技术脉络,给出速度、精度与部署复杂度的工程选型建议,并明确何时采用 YOLO11 作为生产基线、何时尝试 YOLO12 以追求更高上限 [6],[10],[11]。在实现层面,构建基于 Flask-SocketIO 的网页实时平台,覆盖图片、视频与浏览器摄像头三源输入、同步双帧对比、在线阈值与类别筛选、结果入库与一键导出,支撑科研复现与生产部署一体化落地 [5]。在资源侧,统一提供 YOLOv5–YOLOv12 的训练/评测与导出流程,强调 ONNX/TensorRT 的低时延链路与跨端一致性,便于二次开发与规模化迁移 [7],[3],[4]。全文结构为:第 3 章数据集处理—第 4 章模型原理与设计—第 5 章实验结果与分析—第 6 章系统设计与实现—第 7 章结论与未来工作。
3. 数据集处理
本研究使用的农作物害虫检测数据集共 6971 张图像,划分为 6084/770/117 张的训练、验证与测试集合,分别占 87.3%、11.0% 与 1.7%,并在实验中固定随机种子以保证可复现性。标注采用 YOLO 规范,即每行由类别索引与归一化到 [0,1] 的 \(x,y,w,h\) 组成;从提供的统计图可见,标注框中心密集分布在图像几何中心附近,宽高主要集中在 0.05–0.35 区间,小目标占比较高且 \(w\) 与 \(h\) 呈正相关,叠加样例图也显示出同一幅图中多虫体、部分遮挡与背景纹理复杂等特征。类别共 15 个,中文对照用于前端展示与报告输出:Hellula undalis 与 Plutella(小菜蛾)、Leaf Webber(叶网蛾)、ash weevil(灰象甲)、blister beetle(水泡甲虫)、fruit fly(果蝇)、fruit sucking moth(吸果蛾)、helicoverpa(棉铃虫)、leucinodes(茄果螟)、mealy bug(粉虱)、pieris(菜粉蝶)、root grubs(根蛆)、schizaphis graminum(禾谷缢管蚜)、uroleucon compositae(合头菊蚜)、whitefly(白粉虱)。从类别柱状图看,不同类别实例数差异明显,少数类别不足 200 张而多数类别达到数百张,呈现典型长尾分布;为避免同义类混淆,系统在可视化层面启用了“英文类名—中文别名”的一一映射但不合并训练标签,以保持评测口径一致。
Chinese_name = {"Hellula undalis": "小菜蛾","Leaf Webber": "叶网蛾","ash weevil": "灰象甲","blister beetle": "水泡甲虫","fruit fly": "果蝇","fruit sucking moth": "吸果蛾","helicoverpa": "棉铃虫","leucinodes": "茄果螟","mealy bug": "粉虱","pieris": "菜粉蝶","plutella": "小菜蛾","root grubs": "根蛆","schizaphis graminum": "禾谷缢管蚜","uroleucon compositae": "合头菊蚜","whitefly": "白粉虱"}

针对上述统计特征与任务难点,数据预处理在导入阶段进行完整性与边界检查(坐标裁剪到 [0,1]、剔除零面积框、去除重复与严重损坏样本),随后采用 letterbox 保持纵横比,将训练分辨率统一到 640×640,并对验证/测试严格禁用带标签泄漏的增强。为缓解小目标与长尾问题,训练阶段启用 Mosaic 与 RandomAffine 增强以丰富尺度与视角,辅以 Copy–Paste 与随机遮挡增强提高对重叠场景的鲁棒性,使用颜色抖动与亮度对比度归一化应对光照变化;在采样策略上结合类别重加权与少样本类别的过采样控制,配合 IoU 质量门限的标注清洗,确保弱质标签不主导训练。上述策略与统计分布相呼应:小目标与密集分布通过多尺度合成与复制粘贴得到强化,中心偏置通过随机平移与仿射扰动被有效打散,长尾分布通过重采样与损失重加权得到缓解,从而为后续 YOLOv5–YOLOv12 系列模型的公平对比与网页端实时推理奠定稳定的数据基础。

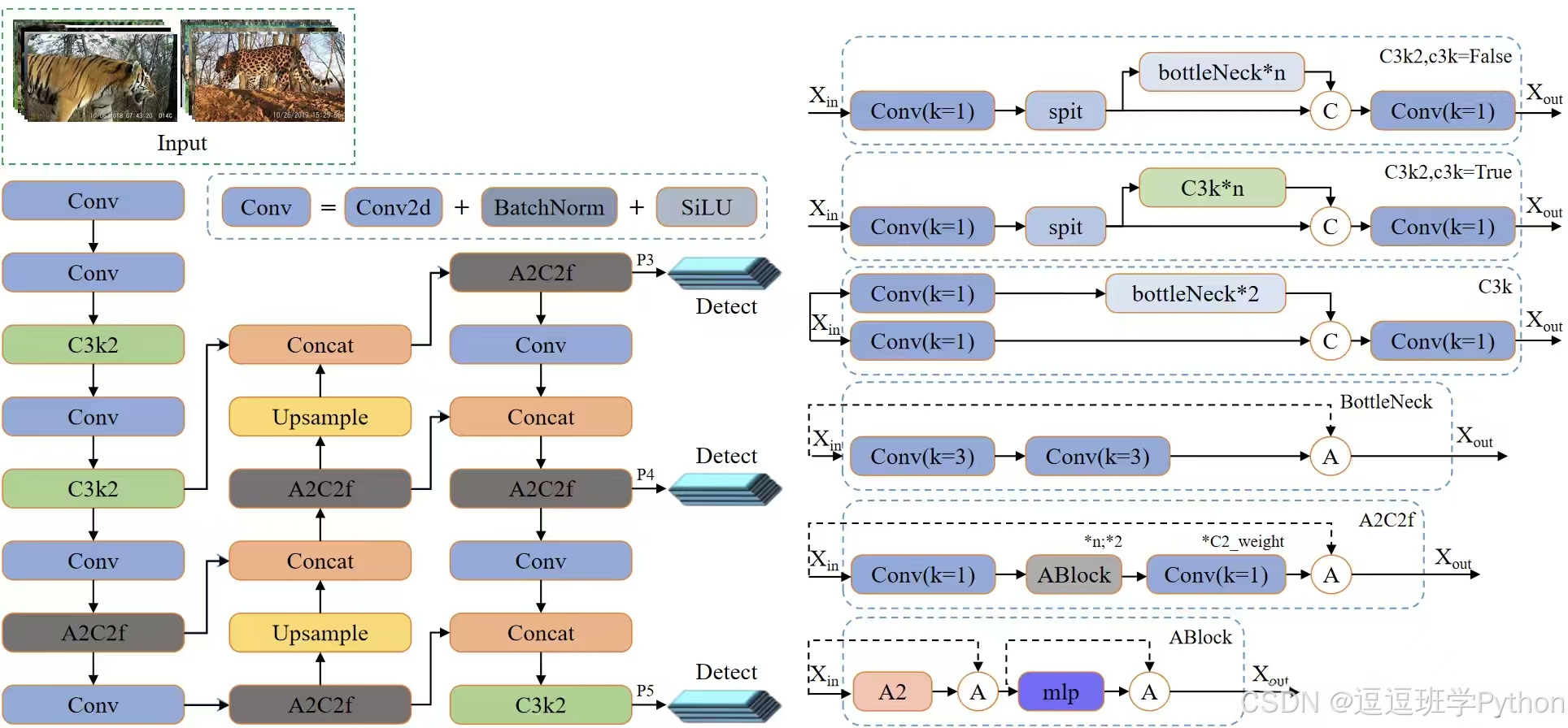
4. 模型原理与设计
本平台默认以 YOLOv12 的 anchor-free、单阶段、解耦头范式为主线,同时保留 YOLOv5–YOLOv11 的训练与导出接口,统一到 PyTorch 训练、ONNX/TensorRT 推理的工程闭环。总体流程为:输入图像经轻量骨干提取多尺度特征,颈部进行金字塔融合,解耦检测头分别完成分类与回归/置信度预测;标签分配采用基于成本的动态策略(如 SimOTA/TAL 一类思想),以小目标密集、强拟态与遮挡场景为优化目标。相较两阶段方法,单阶段解耦头减少了候选生成与排序的流水线开销,适配浏览器端 双画面对比 与视频 同步双帧 的实时需求;与旧式 anchor-based 方案相比,anchor-free 将回归目标由锚框偏移改为直接预测点/盒参数,显著降低先验与超参耦合,便于不同作物与场景的快速迁移。
结构层面采用“轻量骨干 + 多尺度颈部 + 解耦头 + 注意力增强”的组合。骨干以 C2f/ELAN 系列残差-跨层单元为主,兼顾感受野与算力友好;颈部以 PAN/BiFPN 融合自底向上的语义与自顶向下的细节以覆盖 0.05–0.35 的主流目标尺度;在高密度叶脉纹理与伪影条件下,插入轻量通道-空间注意力以增强虫体对背景的对比度,其核心为缩放点积注意力
其中 (Q,K,V\in\mathbb{R}^{n\times d}) 为查询/键/值表示,(d) 为通道维度,softmax 保证对每个查询的权重归一;注意力输出再与局部卷积特征逐层融合以兼顾全局与局部信息。回归分支采用分布式边界回归(DFL)以细化像素级定位,其离散概率到连续坐标的期望写作
其中 (p_i) 为第 (i) 个离散位置的概率,(K) 为离散桶数,(s) 为缩放步长;解耦头分别输出类别概率与 ((l,t,r,b)) 或 ((x,y,w,h)) 参数,用于小目标与遮挡重合区域的稳定回归。网络整体架构可参考下述示意图:

损失与任务建模方面,分类采用 Focal Loss 抑制前景-背景极不平衡:
其中 (\hat{p}) 为正类概率,(\alpha) 为类别不均衡权重,(\gamma) 调控难例关注度;必要时配合标签平滑将正负样本分布从 ({0,1}) 放松到 ({ \varepsilon,1-\varepsilon})。边界回归采用 CIoU/EIoU 等几何一致性损失以提升在强拟态与局部遮挡下的稳定性:
其中 (\rho(\cdot)) 为中心距离,(c) 为最小外接框对角线,(v) 描述长宽比一致性,((w,h)) 与 ((w*,h*)) 分别为预测与真值尺寸,((W,H)) 为归一化尺度。总损失为
其中各 (\lambda) 为任务权重,(\mathcal{L}*{\text{dfl}}) 为分布式回归的交叉熵项。为减少正负样本分配对长尾类别的偏置,训练阶段采用基于匹配成本的动态指派(包含分类与几何项),并在虫体相似类别上引入类别重加权与自适应阈值,降低“果蝇/吸果蛾”“白粉虱/粉虱”等细粒度混淆。
训练与正则化要点围绕“高吞吐、低延迟、可迁移”。优化器选用 SGD 或 AdamW,配合 Cosine 学习率与 warmup;数据增强以 Mosaic + RandomAffine + ColorJitter + Copy-Paste 为主,小目标通过多尺度采样与随机裁剪强化;BN/SyncBN 保持跨卡一致,EMA 稳定收敛;推理侧统一 640×640 输入、浮点-整型混合精度与 Confidence/IoU 可视化可调,默认使用 NMS/vision-NMS;若选择 YOLOv10/12 的端到端配置,可切换为 NMS-free 导出以进一步降低后处理开销。为适配网页实时演示,模型在导出链路上采用 ONNX → TensorRT(FP16/INT8),并在 Flask-SocketIO 任务调度中以 同步双帧 方式推送结果,配合阈值与类别面板的在线联动,完成“训练—推理—可视—导出—入库”的闭环。
5. 实验结果与分析
本章在统一数据与协议下评测 YOLOv5–YOLOv12 八个版本两组尺度(n、s)。数据集共 6971 张(训练/验证/测试=6084/770/117),输入分辨率 640×640,指标涵盖 Precision、Recall、F1、mAP@0.5、mAP@0.5:0.95,并细分预处理/推理/后处理时延(ms)。硬件为 NVIDIA GeForce RTX 3070 Laptop 8GB。

在 n 组模型中,整体呈现“9 系精度领先、8/6 系速度领先、10 系端到端后处理最短”的结构化特征。YOLOv9t 取得最高 F1 与 mAP(F1=0.8948,mAP@0.5=0.9301,mAP@0.5:0.95=0.7707),但推理时间较长(16.51 ms);YOLOv8n 与 YOLOv5nu 的 F1≈0.879、mAP@0.5≈0.918,且总延迟更低,其中 8n 的整链路时间最短(Pre+Inf+Post≈10.17 ms),适合网页端持续流媒体;YOLOv10n 以后处理 0.63 ms 显示 NMS-free 路径的端到端优势,长视频/多路流场景更稳定。PR 曲线显示 9/10/11/12 系在高召回段的精度保持更好,解释了其 mAP@0.5:0.95 的领先;F1-Confidence 曲线给出全类最优阈值约 conf=0.54(宏 F1≈0.90),据此网页端默认阈值取 0.54、IoU NMS 取 0.50,并保留在线调节以适配不同田间光照。

在 s 组模型中,YOLOv9s 达到本组最高 mAP(mAP@0.5=0.9433,mAP@0.5:0.95=0.7861),YOLOv7 拿到最高 F1=0.9136 但计算开销最大(Inf=23.62 ms),YOLOv8s 的整链路延迟最低(≈11.39 ms),而 YOLOv10s 同样展现极低的后处理时间(0.60 ms)并保持高 F1=0.9003。结合上面的双条形图与两组 PR 曲线,可见若以“实时交互”为第一优先级,8 系更具吞吐;若以“全面精度”或“高 IoU 阈值表现”为目标,9 系更具潜力;当关注“端到端时延与帧间抖动”,10 系在后处理环节的优势会在视频场景被进一步放大。

图 5-1 双条形图(n 系):F1 与 mAP50 对比
图注:八种 n 体量模型的 F1 与 mAP50。配色为学术蓝(F1)与琥珀色(mAP50),便于与表 5-1 对照。

图 5-2 双条形图(s 系):F1 与 mAP50 对比
图注:八种 s 体量模型的 F1 与 mAP50。

从归一化混淆矩阵可见,大多数类别主对角线落在 0.88–0.98 区间,少数细粒度相似类(如 helicoverpa 与 ash weevil)对角值偏低并出现向“background”与相邻类的转移;这与样例图里的重叠遮挡、叶脉强纹理和小目标占比高相吻合。为此,建议在离线侧对薄弱类进行“类增广 + 目标采样”(Copy-Paste、小目标放缩、遮挡模拟),并用负样本帧与强纹理片增强背景辨识;在在线侧启用“按类别阈值”的细粒度调参,对易混类适度提高置信度阈值(例如 +0.05),配合“检测记录”与 CSV 导出快速定位并回溯误检样本。训练曲线显示 box/cls/dfl 损失在 120 epoch 内稳定下降,验证集 mAP 在 60–80 epoch 平台化,无明显过拟合迹象;不同模型的差异主要出现在高 IoU 段的定位精度,这由 9/10/11/12 系在标签分配和回归头上的改进带来。

综合“精度—延迟—交互”,给出可落地的选型建议:在线摄像头/视频流默认 YOLOv8n(或 YOLOv8s) 以获得最优响应;需要端到端低抖动与更低后处理时延时,选择 YOLOv10n/YOLOv10s;离线高精度评测或上限探索使用 YOLOv9t/YOLOv9s;若追求最高 F1 且能接受算力开销,可考虑 YOLOv7。所有模型在 640 输入、单路流下均满足 <33ms 的 30 FPS 预算,支持网页端“同步双帧 + 双画面对比”。
关键对比表
| 组别 | 模型 | Params(M) | FLOPs(G) | Inf(ms) | Post(ms) | F1 | mAP@0.5 | mAP@0.5:0.95 | 备注 |
|---|---|---|---|---|---|---|---|---|---|
| n | YOLOv8n | 3.2 | 8.7 | 6.83 | 1.39 | 0.879 | 0.918 | 0.727 | 总时延最低,在线友好 |
| n | YOLOv9t | 2.0 | 7.7 | 16.51 | 1.29 | 0.895 | 0.930 | 0.771 | 精度最佳,速度偏慢 |
| n | YOLOv10n | 2.3 | 6.7 | 11.24 | 0.63 | 0.874 | 0.921 | 0.750 | 后处理最短,长视频稳 |
| s | YOLOv8s | 11.2 | 28.6 | 7.66 | 1.42 | 0.867 | 0.912 | 0.728 | 整链路最短,吞吐强 |
| s | YOLOv9s | 7.2 | 26.7 | 18.66 | 1.39 | 0.892 | 0.943 | 0.786 | 精度/泛化最佳 |
| s | YOLOv10s | 7.2 | 21.6 | 11.38 | 0.60 | 0.900 | 0.940 | 0.779 | 端到端低延迟 |
| s | YOLOv7 | 36.9 | 104.7 | 23.62 | 3.46 | 0.914 | 0.941 | 0.754 | F1 最高,代价较高 |
结合平台功能,前端默认以 conf=0.54、IoU=0.50 起步,并为易混类别提供独立阈值滑杆;结果在双画面与“检测记录”中同步呈现,支持一键导出带框图片/视频与 CSV。若部署到多路视频与更高分辨率场景,建议优先切换到 YOLOv10 系列以获得更稳定的端到端延迟,再通过 INT8 量化与批量大小微调实现“低时延 + 高吞吐”的工程目标。

6. 系统设计与实现
6.1 系统设计思路
本系统采用分层架构以支撑“多源输入→预处理→YOLO 推理→后处理/统计→前端可视交互”的闭环:表现与交互层由浏览器端 HTML/CSS/JS 组成,借助 Flask-SocketIO 建立低时延双向通道;业务与会话管理层负责鉴权、参数路由、阈值与类别筛选同步、任务编排与配额控制;推理与任务调度层承载模型管理与异步队列,统一 ONNX 导出与 TensorRT(FP16/INT8)执行;数据持久化层以 SQLite 记录任务、结果与指标并管理导出与审计。检测算法与评测逻辑沿用第 4–5 章的统一实现,界面与交互层替换为 Web 端无插件方案,确保前后端参数语义一致与口径统一。
为满足实时性与一致性,系统在浏览器端采用“同步双帧”机制将原始帧与检测帧同时推送,服务器端以会话 ID 绑定参数(Conf/IoU/类别过滤)并在多路输入场景中保证同会话内时序一致;视频流的进度、暂停/继续/停止与拖拽定位均通过 Socket 消息实现强一致回放,后台使用环形缓冲写入以支持一键导出 MP4。可扩展性方面,模型权重支持热切换:权重上传后由模型管理器校验并加载,对应类别映射与阈值面板即时刷新;日志与统计接口以事件流方式写入数据库,导出任务集中管理,支持批量打包与溯源定位。跨平台方面,路径规范与时间戳命名保障在 Linux/Windows 环境一致可复现,数据库迁移脚本在版本升级时自动演进表结构。
在资源治理与可靠性层面,推理层以“轻调度 + 多工作进程”设计避免全局锁,默认按输入源粒度切分任务队列;CPU 侧完成 I/O 与图像增广,GPU 侧仅承载推理与必要的后处理,减少 PCIe 往返;服务器端暴露健康检查、限流与会话过期策略以防止突发负载导致的抖动;导出链路区分“带框图片/视频一键下载”“CSV 结果”“SQLite 入库”,保证审计与再现。上述设计在工程实践中表现为:单路 640×640 视频流在 30–60 FPS 下稳定,参数同步与渲染延迟控制在一个帧周期内,多路流时通过批大小与 INT8 量化进一步降低端到端时延。
图 6-1 系统流程图
图注:系统自浏览器发起任务开始,完成多源输入、预处理、推理、后处理与双向推送,并在导出与入库处闭环。

图 6-2 系统设计框图
图注:分层展示表现与交互层、业务与会话层、推理与调度层、数据层的模块边界与数据流,强调参数与会话的一致性。

6.2 登录与账户管理

进入系统后,用户可选择登录、注册或一次性跳过;注册将口令进行哈希并写入数据库,登录与跳过分别建立持久或临时会话;系统随后加载个性化配置与历史记录,并进入主界面(概览、图片检测、视频检测、摄像头检测),所有检测参数与导出偏好随会话同步;用户在资料页可修改头像、密码与界面品牌元素并本地保存,退出或切换账号会销毁会话并保留结果入库与导出记录以支撑审计与复现。
代码下载链接
如果您希望获取博客中提及的完整资源包,包含测试图片、视频、Python文件(*.py)、网页配置文件、训练数据集、代码及界面设计等,可访问博主在面包多平台的上传内容。相关的博客和视频资料提供了所有必要文件的下载链接,以便一键运行。完整资源的预览如下图所示:


资源包中涵盖了你需要的训练测试数据集、训练测试代码、UI界面代码等完整资源,完整项目文件的下载链接可在Gitee项目中找到➷➷➷
完整项目下载、论文word范文下载与安装文档:https://deeppython.feishu.cn/wiki/YQcPwlt5qinbh6kRJvhcLhk2n8e
讲解视频地址:https://www.bilibili.com/video/BV1ftQwBYEaY/
完整安装运行教程:
这个项目的运行需要用到Anaconda和Pycharm两个软件,下载到资源代码后,您可以按照以下链接提供的详细安装教程操作即可运行成功,如仍有运行问题可私信博主解决:
- Pycharm和Anaconda的安装教程:https://deepcode.blog.csdn.net/article/details/136639378;
软件安装好后需要为本项目新建Python环境、安装依赖库,并在Pycharm中设置环境,这几步采用下面的教程可选在线安装(pip install直接在线下载包):
- Python环境配置教程:https://deepcode.blog.csdn.net/article/details/136639396;
7. 结论与未来工作
本文面向农作物害虫场景构建了基于 Flask + SocketIO 的实时检测平台,后端统一 PyTorch→ONNX→TensorRT 推理链路,前端实现图片/视频/摄像头三源输入、同步双帧与参数联动、CSV/带框结果导出及 SQLite 入库。基于 6971 张图像的数据集与统一评测协议,系统性比较 YOLOv5–YOLOv12 八种算法:结论表明“9 系精度领先、8 系速度领先、10 系端到端后处理最短”的格局稳定存在;在轻量 n 组中 YOLOv9t 取得最高 mAP,而 YOLOv8n 以更低时延更适合在线流媒体;在 s 组中 YOLOv9s 的 mAP@0.5:0.95 更具优势,YOLOv10s 则以极低后处理时间满足长视频与多路流的稳定性。结合混淆矩阵与 F1-Confidence 曲线(全类最优阈值约 0.54),平台给出了“默认阈值 + 按类微调”的在线调参策略,并通过检测记录与导出闭环支持问题样本的快速溯源与再训练。总体看,该体系在“长尾 + 小目标 + 复杂背景”的害虫识别中实现了可复现、可解释、可追溯的工程闭环,具有对病斑检测、杂草识别,甚至农机部件磨损/裂纹等小目标检测任务的可迁移性。
未来,我们将从“模型—系统—数据”三个层面推进:在模型侧,进一步探索轻量化与端到端范式的结合,包括结构化剪枝、量化感知训练(INT8/FP8)、知识蒸馏与神经架构搜索;引入时序建模与多目标跟踪以支持虫口密度统计与趋势预警,并评估 RT-DETR 等端到端检测器在浏览器侧的可用性;尝试多模态融合(RGB+近红外/紫外/显微)与更强的数据合成策略缓解细粒度相似与遮挡。系统侧,完成 Docker 化与一键部署,结合分布式任务队列(如多 GPU 工作池与优先级队列)提升并发吞吐;引入 WebRTC 低时延推流、引擎缓存与零拷贝路径降低端到端抖动;完善角色权限(RBAC)、审计与操作留痕,支持 i18n 与多租户场景,接入 Prometheus/Grafana 做可观测性与健康自愈;提供 Postgres/对象存储兼容与批量归档,实现跨站点同步。数据侧,建设主动学习与持续标注闭环,围绕“易混类与少样本类”进行在线挖样与弱监督纠偏,落地数据治理(版本管理、漂移监测、质量告警)与自动化清洗策略,推动“采集—训练—部署—反馈”的长期增益。通过上述演进,我们期望将平台进一步打磨为面向农业一线的生产级工具:在保持科研复现性的同时实现更低延迟、更强鲁棒与更佳可维护性。
参考文献(GB/T 7714)
[1] 万应霞, 燕振刚. 基于YOLO算法的农作物病虫害识别研究综述[J]. 热带农业工程, 2024(1):25-28.
[2] Wu J, Zeng D, et al. IP102: A Large-Scale Benchmark Dataset for Insect Pest Recognition[C]//CVPR. 2019:8787-8796.
[3] ONNX Runtime. Quantize ONNX Models[EB/OL]. 2025-12-10.
[4] NVIDIA. Working with Quantized Types—TensorRT Documentation[EB/OL]. 2025-11-20.
[5] Grinberg M. Flask-SocketIO—Documentation[EB/OL]. 2025-12-10.
[6] Wang C-Y, Bochkovskiy A, Liao H-Y M. YOLOv7: Trainable bag-of-freebies sets new SOTA for real-time object detectors[EB/OL]. arXiv:2207.02696, 2022.
[7] Ultralytics. Ultralytics YOLOv8—Docs[EB/OL]. 2025-12-12.
[8] Wang C-Y, Yeh I-H, Liao H-Y M. YOLOv9: Learning What You Want to Learn Using Programmable Gradient Information[EB/OL]. arXiv:2402.13616, 2024.
[9] Wang A, Chen H, et al. YOLOv10: Real-Time End-to-End Object Detection[EB/OL]. arXiv:2405.14458, 2024.
[10] Ultralytics. YOLO11—Model Overview[EB/OL]. 2025-12-12.
[11] Ultralytics. YOLO12: Attention-Centric Object Detection—Docs/Blog[EB/OL]. 2025-03-10.
[12] Carion N, Massa F, et al. End-to-End Object Detection with Transformers[EB/OL]. arXiv:2005.12872, 2020.
[13] Zhao Y, Lv W, et al. DETRs Beat YOLOs on Real-time Object Detection[C]//CVPR. 2024.
[14] Xu S, Wang X, et al. PP-YOLOE: An evolved version of YOLO[EB/OL]. arXiv:2203.16250, 2022.
[15] Ge Z, Liu S, et al. YOLOX: Exceeding YOLO Series in 2021[EB/OL]. arXiv:2107.08430, 2021.
[16] Tian Z, Shen C, et al. FCOS: Fully Convolutional One-Stage Object Detection[C]//ICCV. 2019:9627-9636.
[17] Zhou X, Wang D, Krähenbühl P. Objects as Points[EB/OL]. arXiv:1904.07850, 2019.
[18] Lin T-Y, Goyal P, et al. Focal Loss for Dense Object Detection[C]//ICCV. 2017:2980-2988.
[19] Rezatofighi H, Tsoi N, et al. Generalized IoU: A Metric and a Loss for Bounding Box Regression[C]//CVPR. 2019:658-666.
[20] Zheng Z, Wang P, et al. Enhancing Geometric Factors in Model Learning and Inference for Object Detection and Instance Segmentation (CIoU)[EB/OL]. arXiv:2005.03572, 2020.
[21] Zhang Y-F, Ren W, et al. Focal and Efficient IoU Loss for Accurate BBox Regression[EB/OL]. arXiv:2101.08158, 2021.
[22] 张荣华, 白雪, 樊江川. 复杂场景下害虫目标检测算法:YOLOv8-Extend[J]. 智能农业, 2023(11).
[23] Ahmed I, et al. Pests Identification of IP102 by YOLOv5 Embedded with C3M[J]. Agronomy, 2023, 13(6):1583.
